11月14日上午,胖东来创始人于东来在个人社交平台发了条“特殊动态”——去年倡议员工结婚“零彩礼、简化婚礼”满一年,已有100多对新人照做了,公司正准备给这些“特别优秀”的新人发奖励。

提倡零彩礼1年后于东来晒成绩单

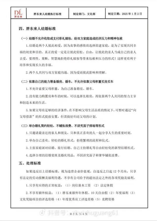
“弘扬良好的风俗文化,不要彩礼、不大办酒席、不让父母买房买车,让家人避免不必要的经济负担和精神压力!”于东来的话里没有华丽辞藻,却精准戳中了当下很多年轻人的“婚礼焦虑”。去年11月他刚提出“不许员工要彩礼或付彩礼”时,网上还有不少讨论:“企业管员工的婚事,会不会越界?”“现在结婚都讲‘面子’,真能有人愿意零彩礼?”但胖东来没停在“嘴皮子”上——今年1月,他们直接出台《胖东来人结婚执行标准》,把“零彩礼”写成了明明白白的规则:不仅不能收彩礼、嫁妆,买房也不能依赖父母积蓄;若父母有能力帮忙,得算“借款”并做好还款计划;违反者12个月内只能拿法定工资福利,公司额外奖励全没。

提倡零彩礼1年后于东来晒成绩单

这条“硬规则”落地后,员工的反应挺实在。之前有记者采访过胖东来员工,刚结婚的小王说:“我和老婆都是胖东来的,结婚时没要彩礼,双方父母一开始有点犹豫,但看到公司的标准,也理解了——日子是我们自己过的,不用靠彩礼‘撑门面’。”未婚的小李也说:“本来还怕和女朋友家提‘零彩礼’会尴尬,现在有公司规则背书,反而好沟通了。”而这次100多对的“落实数”,就是员工用行动给的回应。

提倡零彩礼1年后于东来晒成绩单

能让员工愿意跟着走,胖东来的“底气”藏在经营数据里。2024年公司销售近170亿元、利润超8亿元;2025年净利润预估15亿元,8000多名员工税后平均月收入9000多元,管理层和技术人员一年能分70万元。手里有稳定收入,年轻人自然不用靠彩礼“找安全感”,父母也不用为婚礼掏空钱包。

提倡零彩礼1年后于东来晒成绩单

于东来常说“要让员工活成正常人”,这份“零彩礼成绩单”正是最好的注脚——不是靠强制,而是用扎实的福利托底,让年轻人有勇气选择更纯粹的婚姻。就像网友说的:“胖东来不是在管员工结婚,是在帮他们把婚姻‘变简单’——好的婚姻,从来不是靠彩礼撑起来的。”